微信公众号
今日头条
当前位置:
正文

湖南:按照“最大范围”原则扩大专家抽取区域

发布时间:2023-09-12
来源:中国招标
  近日,湖南省财政厅修订出台《湖南省政府采购评审专家管理办法》(以下简称《办法》),《办法》共九章五十七条,围绕评审专家选聘、解聘、抽取、使用、履职评价、监督管理等内容加强对政府采购评审活动的管理,规范评审专家的评审行为,提高评审质量和效率。

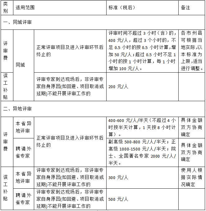
  与旧版湖南省政府采购评审专家管理办法相比,《办法》主要有以下三大变化。  第一,评审行为管理更规范。《办法》从制度上严把入库门槛、完善抽取规则、细化回避情形、强调保密规定。鼓励采购人或其委托的代理机构结合项目评审需求和项目所在地地理位置等因素,按照“最大范围”原则扩大专家抽取区域范围,充分利用专家库资源,以降低专家被“围猎”的风险。对关键环节、不同主体提出保密要求,强调在评审活动完成前评审专家抽取名单应当严格保密;财政部门、采购人、代理机构、公共资源交易中心以及专家库开发运维公司等工作人员对评审专家的个人信息负有保密义务等。  第二,履职评价机制更完善。《办法》进一步完善了评价方式、优化了评价指标、强化了结果运用。根据不同的评价主体,履职评价分为项目评价、日常评价和年度综合评价三类。根据在相关制度政策的梳理和评审专家日常管理中发现的突出问题,改进了评价指标体系,由原来的等级指标改为负面清单式指标,列出了32项评审专家负面行为。根据评价结果,对违规评审专家视情节给予暂停评审资格3个月、6个月、1年和解聘等处理。  第三,监管力度进一步加大。《办法》一方面明确分级管理的原则,即各级财政部门负责本级政府采购评审专家的日常监管、业务培训,以及同级预算单位在采购项目中评审专家的履职评价、处理处罚等管理工作。另一方面强调发挥部门合力,即各级财政部门应主动加强与纪检监察机关(机构)、审计、公安等部门的沟通联动,建立健全线索移送、沟通反馈、联合惩戒等工作机制,提升监管效能。  此外,《办法》还增加了相关条款,以保障评审专家的合法权益,细化其评审义务。其中规定,评审专家在政府采购评审工作中享有依法对投标(响应)文件独立评审,提出评审意见,不受任何单位或个人的非法干预的权利;对本人履职评价结果和政府采购监管部门作出的处理决定的知情权和申诉权;受到政府采购当事人的非法干预、恐吓、威胁、报复等不公平待遇的,向本级财政部门的举报权;对评审专家管理提出意见和建议的权利等。评审专家不得与供应商或与中标(成交)结果有直接或间接利害关系的人员私下接触,不得私自建立或加入评审专家、采购人、代理机构、供应商等组建的微信群、QQ群等社交媒体平台;按照有关规定主动回避与自身存在利害关系的项目评审活动;自觉落实被“打招呼”登记报告制,在参与项目评审中,发现存在被“打招呼”干扰评审工作等情形的,及时向本级财政部门报告等。  《办法》附件6中,明确了湖南省政府采购评审专家的最新劳务报酬标准,具体如下表。 图片  注:担任评审组组长的,在其评审劳务报酬总额上另增加100元。


免责声明:
引用内容会标注来源,仅为交流学习,传递更多信息之目的,不为商业用途,其版权归原作者或原出版社所有,不对所涉及的版权问题负法律责任。若有来源标注错误或侵犯了您的合法权益,请作者与我们联系,我们将及时更正、删除,谢谢。