9月19日,青海省住建厅印发了《青海省房屋建筑和市政基础设施工程监理招标投标管理办法》(青建工〔2023〕274号)。
自2023年11月15日起施行。原《青海省房屋建筑和市政基础设施工程监理招标投标管理办法》(青建工〔2019〕452号)同时废止。
第八条 招标人的法定代表人是招标活动的第一责任人,招标人应承担招标过程、招标结果的主体责任。
第四十五条 评标完成后,评标委员会应当向招标人提交书面评标报告,并推荐不超过三个合格的中标候选人。除招标人明确要求排序外,中标候选人不标明排序。
第四十六条 招标人可以授权评标委员会直接确定中标人。招标人也可以从评标委员会推荐的中标候选人中择优自主确定中标人,并依法依规接受监督。
第三十九条 投标报价低于成本的,经评标委员会认定,该投标人的投标文件无效:
第四十一条 评标委员会发现投标人的报价为异常低价,有可能影响合同履行的,应当以书面形式要求投标人在合理期限内以书面形式作澄清或者说明,并提供必要的证明材料。投标人不能说明其报价合理性,导致合同履行风险过高的,评标委员会应当否决其投标。
第十六条 招标公告、资格预审公告或者投标邀请书应当真实合法,不得设定与招标工程的具体特点和实际需要不相适应的不合理条件,不得将获奖情况、组织管理体系认证、总监理工程师监理经验、类似业绩等设置为投标人或总监理工程师的资格条件,不得排斥潜在投标人或者投标人,不得对潜在投标人或者投标人实行歧视待遇。
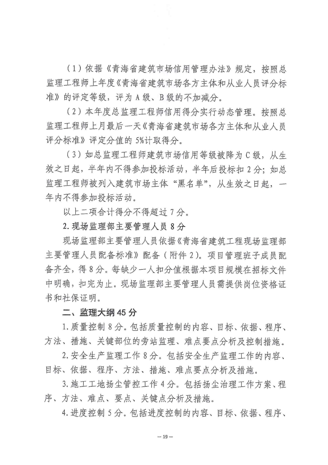
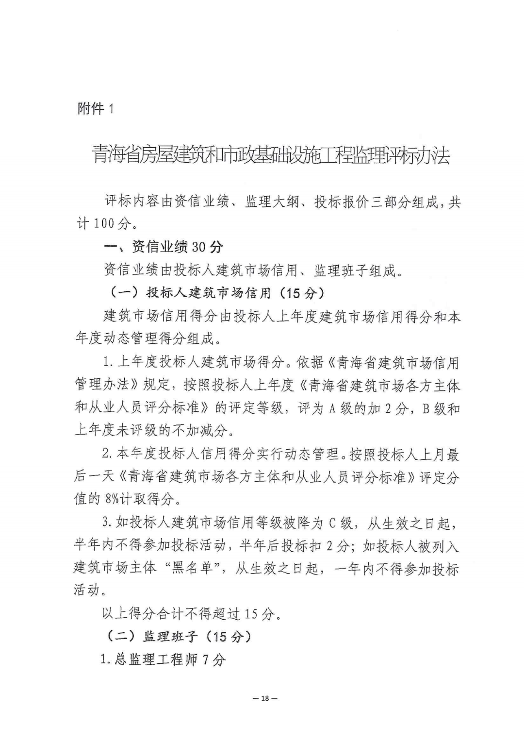
评标内容(100分)中,总监理工程师占7分,投标人建筑市场信用占15分。
如总监理工程师建筑市场信用等级被降为C 级,从生效之日起,半年内不得参加投标活动,半年后投标扣2分;如总监理工程师被列入建筑市场主体“黑名单”,从生效之日起, 一年内不得参加投标活动。
如投标人建筑市场信用等级被降为C 级,从生效之日起, 半年内不得参加投标活动,半年后投标扣2分;如投标人被列入建筑市场主体“黑名单”,从生效之日起, 一年内不得参加投标活动。
第二十九条 投标人有下列情况之一的,投标无效;隐瞒实情骗取中标的,中标无效:
(一)投标人不具有独立法人资格,或者投标资格被暂停、取消或被责令停产停业期间的;
(二)被人民法院列为失信被执行人的;
(三)监理企业资质证书被暂扣或被撤销的;
(四)财产被接管、冻结或企业处于破产状态的;
(五)单位负责人为同一人或者存在控股、管理关系的不同单位,参加同一标段或者未划分标段的同一招标项目投标的;
(六)投标人与招标人存在利害关系且可能影响招标公正性的;
(七)投标人与招标项目的代建人或者招标代理机构同为一个法定代表人或者存在控股关系的;
(八)未按招标文件要求提交投标保证金或者投标担保的;
(九)投标联合体未提交共同投标协议、未明确各方承担连带责任、未明确联合体牵头人,资格预审后联合体增减、更换成员的;
(十)投标文件未对招标文件的实质性要求和条件作出响应的;
(十一)企业建筑市场信用被列入“黑名单”一年之内、被评定为C级半年之内的;
(十二)法律法规规定的其他情形。
第五十一条 对违反本办法规定的行为,将按照《青海省建筑市场信用管理办法》有关条款规定作为不良行为记录进行处理,在有关媒体进行公示,并按照《中华人民共和国招标投标法》等相关法律法规予以处罚。

青海省房屋建筑和市政基础设施工程监理招标投标管理办法
第一章 总则
第一条 为进一步规范青海省房屋建筑和市政基础设施工程监理招标投标活动,维护监理招标投标活动中各方合法权益,提高市场配置资源的效益和效率,保证工程质量,推动经济高质量发展,根据《中华人民共和国招标投标法》《中华人民共和国招标投标法实施条例》等法律法规,结合本省实际,制定本办法。
第二条 本办法所称工程监理,是指工程监理单位受建设单位委托,根据法律法规、工程建设标准、勘察设计文件及合同,在施工阶段对建设工程质量、进度、造价进行控制,对安全生产进行管理,对合同、信息进行管理,对工程建设相关方的关系进行协调,并履行建设工程安全生产管理法定职责的服务活动。
工程监理单位从事监理业务,应当遵循独立、客观、公正的原则,维护建设单位和施工单位的合法权益。
第三条 在本省行政区域内从事房屋建筑和市政基础设施工程监理招标投标活动,适用本办法。
本办法所称房屋建筑工程是指各类房屋建筑及其附属设施和与其配套的线路、管道、设备安装工程及室内外装饰装修工程。市政基础设施工程是指城市道路及桥涵、公共交通、供水、排水、燃气、热力、环卫、园林、污水处理、垃圾处理、防洪、地下公共设施及附属设施的土建、管道、设备安装工程。
第四条 房屋建筑和市政基础设施工程监理达到《必须招标的工程项目规定》(国家发展和改革委员会2018年第16号令)和《必须招标的基础设施和公用事业项目范围规定》(发改法规规〔2018〕843号)的必须招标的工程项目,依法必须通过招标选择工程监理单位。任何单位和个人不得将依法必须招标的工程监理服务化整为零或者以其他任何方式规避招标。
不属于依法必须进行招标的项目,法人或者非法人组织可以自主确定采购方式,但不得存在限制或者排斥潜在投标人、串通投标、虚假骗标等违法行为。
不属于依法必须进行招标的项目若采用招标方式,应严格按照本办法规定,确定监理单位。
第五条 房屋建筑和市政基础设施工程监理招标投标活动应当遵循公开、公平、公正、高效、物有所值和诚实信用的原则。
第六条 省住房城乡建设主管部门依法对全省的房屋建筑和市政基础设施工程监理招标投标活动实施监督管理。
各市、州、县(行委、开发区)住房城乡建设主管部门负责本行政区域内房屋建筑和市政基础设施工程监理招标投标活动的监督管理,促进监理市场的培育和规范。
第七条 依法必须进行招标的房屋建筑和市政基础设施工程监理应当全流程采用电子招标投标方式,投标人应在符合国家规定标准和行政监督要求的电子招标投标交易平台进行招标投标活动。
第八条 青海省房屋建筑和市政基础设施工程监理招标投标活动推行招标人负责制。招标人的法定代表人是招标活动的第一责任人,招标人应承担招标过程、招标结果的主体责任。
第九条 禁止国家工作人员以任何方式非法干涉招标投标活动。
第二章 招标
第十条 房屋建筑和市政基础设施工程监理招标由招标人自行或委托招标代理机构依法组织实施。招标人是按照规定提出监理招标项目、进行监理招标的法人或者其他组织。
招标人委托招标代理机构组织实施招标的,应依法签订书面委托合同,明确规定招标代理机构的代理权限,并按照法律法规规定和合同约定承担相应的法律责任及合同权利义务。
招标人自行组织招标的,应具有编制招标文件、组织资格审查和组织评标的能力。
第十一条 进行房屋建筑和市政基础设施工程监理招标,应当具备下列条件:
(一)招标人已经依法成立;
(二)依法需要履行投资项目审批、核准、备案手续的,已办理项目审批、核准、备案手续;
(三)工程建设资金或者资金来源已经落实(法律、法规、规章或者国务院另有规定的除外);
(四)法律、法规、规章规定的其他条件。
第十二条 房屋建筑和市政基础设施工程监理招标分为公开招标和邀请招标。达到《必须招标的工程项目规定》(国家发展和改革委员会2018年第16号令)和《必须招标的基础设施和公用事业项目范围规定》(发改法规规〔2018〕843号)的监理项目,除法律、法规、规章或者国务院规定可以进行邀请招标和不招标的外,应当公开招标。
有下列情形之一的,按照相关规定经认定可以邀请招标:
(一)工程项目技术复杂或有特殊要求,或者受自然地域环境限制,只有少量潜在投标人可供选择;
(二)涉及国家安全、国家秘密或者抢险救灾,适宜招标但不宜公开招标;
(三)采用公开招标方式的费用占工程监理合同金额的比例过大。
第十三条 招标人可根据房屋建筑和市政基础设施工程监理项目特点选择采用资格预审或者资格后审办法,对潜在投标人或者投标人进行资格审查。
采用资格预审办法的,招标人应当发布资格预审公告、编制资格预审文件。国有资金占控股或者主导地位的依法必须进行招标的项目,招标人应当组建资格审查委员会,按照资格预审文件载明的标准和方法对资格预审申请人有关信息进行审查。资格审查委员会及其成员应当遵守有关评标委员会及其成员的规定。资格预审结束后,招标人应当及时向资格预审申请人告知资格预审结果,其中未通过的应当告知其原因。
采用资格后审办法的,应当在开标后由评标委员会按照招标文件规定的标准和方法对投标人的资格进行审查。
第十四条 招标应当按下列程序进行:
(一)签订委托代理合同或办理自行招标备案手续;
(二)编制招标文件或资格预审文件;
(三)发布招标公告或发出投标邀请书;
(四)发出招标文件或资格预审文件;
(五)组织投标人踏勘现场、答疑;
(六)抽取专家,组建评标委员会;
(七)开标、评标、定标;
(八)中标候选人公示;
(九)发出中标通知书;
(十)公告中标结果。
第十五条 招标人应按《招标公告和公示信息发布管理办法》的规定发布资格预审公告或招标公告。
第十六条 招标公告或资格预审公告应当载明下列内容:
(一)招标项目名称、内容、范围、规模、项目估算或投资概算、资金来源;
(二)对投标人资格条件要求,以及是否接受联合体投标;
(三)获取招标文件或资格预审文件的时间、方式;
(四)递交招标文件或资格预审文件的截止时间、方式;
(五)招标人及其招标代理机构的名称、地址、联系人及联系方式;
(六)开标时间及地点;
(七)采用电子招标投标方式的,潜在投标人访问电子招标投标交易平台的网址和方法;
(八)其他依法应当载明的内容。
招标公告、资格预审公告或者投标邀请书应当真实合法,不得设定与招标工程的具体特点和实际需要不相适应的不合理条件,不得将获奖情况、组织管理体系认证、总监理工程师监理经验、类似业绩等设置为投标人或总监理工程师的资格条件,不得排斥潜在投标人或者投标人,不得对潜在投标人或者投标人实行歧视待遇。
第十七条 公开招标的房屋建筑和市政基础设施工程监理项目,实行网上获取招标文件或资格预审文件的,招标文件、资格预审文件应按照电子招标投标交易平台的要求编制。招标人或招标代理机构发布招标公告或资格预审公告时,应将招标文件或资格预审文件同时上传,供投标人免费下载,确实需要纸质招标文件或资格预审文件的,招标人或招标代理机构应核算成本,按照“以收抵支”原则收取费用。
第十八条 招标人应当编制投标最高限价,并在招标文件中载明。招标人设定的最高投标限价和投标人的投标报价应当参照监理行业计费规定确定。
第十九条 实行资格预审的房屋建筑和市政基础设施工程监理项目招标,资格预审文件一般应当包括资格预审申请书格式、申请人须知,以及需要投标申请人提供的企业资质、业绩、技术装备、财务状况和拟派出的总监理工程师与主要监理人员的简历、业绩等证明材料。
第二十条 招标人或招标代理机构应参照《关于印发<标准设备采购招标文件>等五个标准招标文件的通知》(发改法规〔2017〕1606号)相关规定要求编制招标文件,招标文件包含下列内容:
(一)招标公告或投标邀请书;
(二)投标人须知;
(三)评标办法;
(四)合同条款及格式(应明确专项条款主要内容);
(五)委托人要求;
(六)投标文件格式;
(七)要求投标人提交的其他材料。
第二十一条 各级住房城乡建设主管部门发现招标文件或资格预审文件有违反法律、法规、规章及相关规定的,应责令招标人限期改正,未改正前不得继续招标投标活动。
第二十二条 招标人在发出招标公告、资格预审公告或发出招标文件、资格预审文件后不得擅自终止招标。
第二十三条 招标人可以对已发出的招标文件或资格预审文件依照法律、法规、规章的规定,在规定的时间内进行必要的澄清或者修改。
第二十四条 招标文件或资格预审文件发出后,投标人对招标文件或资格预审文件质疑的,应当在法律、法规、规章规定的时间内向招标人提出。招标人应当依照法律、法规、规章的规定,在规定的时间内做出答复。
第二十五条 招标人应当依照法律、法规、规章规定确定投标人编制投标文件所需要的合理时间。
第三章 投标
第二十六条 投标人是响应房屋建筑和市政基础设施工程监理招标、参与投标竞争、具有相应工程监理资质条件的法人组织。
投标人可以根据房屋建筑和市政基础设施工程监理的实际情况采取联合工程监理的形式共同投标,由同一专业的监理企业组成的联合体,按照资质等级较低的企业确定资质等级。联合体投标的,联合体各方应当签订共同投标协议,指定牵头人,明确各方拟承担的工作和责任,并将共同投标协议连同资格预审申请文件或投标文件一并提交招标人。联合体中标的,联合体各方应当共同与招标人签订合同,就中标项目向招标人承担连带责任。联合体各方签订共同投标协议后,只能以一个投标人的身份投标,不得针对同一标段再以各自名义单独投标或者参加其他联合体投标。
第二十七条 投标人应当按照招标文件的要求自主报价和编制投标文件,对招标文件提出的实质性要求和条件作出响应,并对投标文件的真实性负责。
第二十八条 投标人应当按照招标文件的要求编制投标文件,并对招标文件提出的实质性要求和条件做出响应。投标文件应当包括下列内容:
(一)投标函及投标函附录;
(二)企业法人营业执照、企业资质证书及监理组织机构的有效证件电子文件;
(三)法定代表人身份证明及授权委托书;
(四)联合体协议书;
(五)投标保证金支付凭证或投标保函、保证保险单电子文件;
(六)资格审查资料;
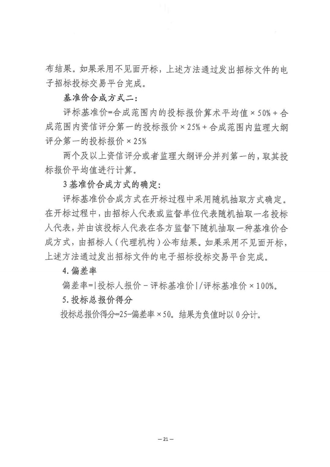
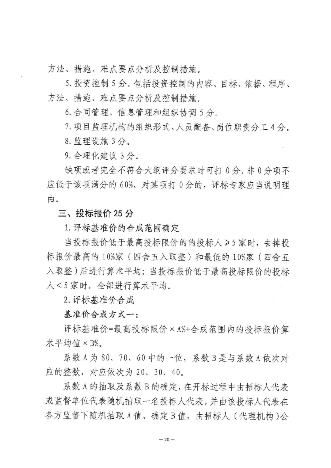
(七)监理大纲:包括质量、进度、投资控制目标及措施,安全监理措施,对重点、难点问题的监理方法、对策和措施;
(八)拟派项目监理机构及监理人员情况一览表,并附项目监理人员简历、业绩及资格证明文件的电子文件;
(九)用于工程的常规检测设备、工具一览表;
(十)监理费报价;
(十一)《青海省省外建设工程企业登记册(监理单位)》;
(十二)招标文件规定的其他材料。
第二十九条 投标人有下列情况之一的,投标无效;隐瞒实情骗取中标的,中标无效:
(一)投标人不具有独立法人资格,或者投标资格被暂停、取消或被责令停产停业期间的;
(二)被人民法院列为失信被执行人的;
(三)监理企业资质证书被暂扣或被撤销的;
(四)财产被接管、冻结或企业处于破产状态的;
(五)单位负责人为同一人或者存在控股、管理关系的不同单位,参加同一标段或者未划分标段的同一招标项目投标的;
(六)投标人与招标人存在利害关系且可能影响招标公正性的;
(七)投标人与招标项目的代建人或者招标代理机构同为一个法定代表人或者存在控股关系的;
(八)未按招标文件要求提交投标保证金或者投标担保的;
(九)投标联合体未提交共同投标协议、未明确各方承担连带责任、未明确联合体牵头人,资格预审后联合体增减、更换成员的;
(十)投标文件未对招标文件的实质性要求和条件作出响应的;
(十一)企业建筑市场信用被列入“黑名单”一年之内、被评定为C级半年之内的;
(十二)法律法规规定的其他情形。
第三十条 招标文件要求投标人提供电子投标文件时,投标人应按招标文件的规定编制和提供电子投标文件,并应当按照招标文件和电子招标投标交易平台的要求编制并加密投标文件,未按规定加密的投标文件,电子招标投标交易平台应当拒收并提示。
第三十一条 投标人少于3个的,对于依法必须进行招标的项目,不得开标,招标人应当分析招标失败的原因,必要时采取对招标文件设定的投标人资格条件等进行修改或者其他相应措施后,依法重新招标。重新招标后,投标人仍少于3个的,可以向有关行政监督部门备案后,开标、评标,或者依法以其他方式从现有投标人中确定中标人。
第三十二条 招标人在招标文件中要求投标人提交投标保证金、保函、保证保险的,均不得超过招标项目估算价的2%,总额不得超过10万元。保函、保证保险和投标保证金有效期应当与投标有效期一致。
招标人最迟应当在书面合同签订后5日内向中标人和未中标的投标人退还投标保证金及银行同期存款利息。
第三十三条 投标人应当按照招标文件要求的方式和金额,向招标人提交投标保证金、保函、保证保险。投标人提交的投标保证金应从其开户银行的基本账户转出。
第三十四条 投标人不得与招标人串通投标,损害国家利益、社会公共利益或者他人合法权益。禁止投标人以向招标人或者评标委员会成员行贿的手段牟取中标。投标人不得以他人名义投标或者以其他方式弄虚作假,骗取中标。
第四章 开标、评标
第三十五条 开标应当在招标文件确定的时间、地点公开进行,开标由招标人或其委托的招标代理机构主持,所有投标人自主决定是否参加。实行电子开标的,在发布招标文件的电子交易平台公开进行,所有投标人均应当准时在线参加开标。
第三十六条 评标由招标人依法组建的评标委员会负责。评标委员会由招标人的代表以及有关技术、经济等方面的专家组成,人数为五人以上单数,并应当满足专业分工需求,其中技术、经济等方面的专家不得少于成员总数的三分之二。评标委员会专家成员,应当在政府依法设立的综合专家库中随机抽取确定。与投标人有利害关系的人不得进入评标委员会。评标委员会负责人应由评标委员会成员推举产生。评标委员会成员的名单在中标结果确定前应当保密。
第三十七条 评标应由评标专家委员会依据相关法律、法规、规范性文件及招标文件规定对所有投标文件进行评定。
第三十八条 对于评标时发现的投标偏差,评标委员会应当依据法律、法规、规章和招标文件的规定认定偏差的偏离程度。法律、法规、规章和招标文件未规定作为重大偏差的,一律作为细微偏差。属于细微偏差,不影响投标文件的有效性,评标委员会不得做为否决投标条件进行处理。
第三十九条 初步评审时有下列情况之一的,经评标委员会认定,该投标人的投标文件无效:
(一)投标文件未经投标单位盖章和单位负责人签字;
(二)投标联合体没有提交共同投标协议;
(三)投标人不符合国家或者招标文件规定的资格条件;
(四)同一投标人提交两个以上不同的投标文件或者投标报价,但招标文件要求提交备选投标的除外;
(五)投标报价低于成本或者高于招标文件设定的最高投标限价;
(六)投标文件没有对招标文件的实质性要求和条件作出响应;
(七)不可竞争费用未按相关规定足额计取或者让利、优惠的;
(八)投标人有串通投标、弄虚作假、行贿等违法行为;
(九)省外企业未提供《青海省省外建设工程企业登记册(监理单位)》的;
(十)法律法规规定的其他情形。
第四十条 除法律法规规定的否决投标条款应在招标文件“前附表”或“评标办法”中明确规定外,招标人不得任意设置其它否决投标条款,评标委员会不得延伸招标文件内容否决投标文件。
第四十一条 评标委员会发现投标人的报价为异常低价,有可能影响合同履行的,应当以书面形式要求投标人在合理期限内以书面形式作澄清或者说明,并提供必要的证明材料。投标人不能说明其报价合理性,导致合同履行风险过高的,评标委员会应当否决其投标。
第四十二条 评标委员会应当采用书面形式要求投标人对投标文件中含义不明确的内容作必要的澄清或者说明。投标人应当采用书面形式进行澄清或者说明,其澄清或者说明不得超出投标文件的范围或者改变投标文件的实质性内容。
第四十三条 评标委员会应当按照招标文件确定的评标标准和方法,集体研究并分别独立对投标文件进行评审和比较,并对评标打分登记表和评标报告签字确认。
第四十四条 评标报告内容包括:
(一)招标情况,包括监理工程概况、招标范围、方式和招标的主要过程及接受投标文件情况;
(二)开标情况,包括开标的时间、地点,参加开标会议的单位、人员等情况;
(三)评标情况,包括评标委员会组成人员名单,评标的方法、内容和依据,对各投标文件的分析、处理无效投标文件的理由及评审意见;
(四)评标结果,包括推荐的中标候选人等;
(五)评标过程中评标委员会否决投标人的具体理由。
评标报告应在评标结束时完成,并经评标委员会全体成员签字确认。
第四十五条 评标完成后,评标委员会应当向招标人提交书面评标报告,并推荐不超过三个合格的中标候选人。除招标人明确要求排序外,中标候选人不标明排序。
第五章 定标
第四十六条 招标人可以授权评标委员会直接确定中标人。招标人也可以按照科学、民主决策原则,建立健全内部程序控制和决策约束机制,根据报价情况和技术咨询建议,结合对中标候选人合同履行能力和风险复核情况,从评标委员会推荐的中标候选人中择优自主确定中标人,并依法依规接受监督。
第四十七 招标人授权评标委员会直接确定中标人的,应自收到评标报告之日起3日内在发布招标公告的媒介公示中标候选人。招标人自主确定中标人的,应自收到评标报告之日起20日内自主确定中标人,并自定标结束之日起3日内在发布招标公告的媒介公示中标候选人。
公示应当载明以下内容:
(一)中标候选人名称、排序(如有)、服务期限;
(二)中标候选人按照招标文件要求承诺的总监工程师姓名及其相关证书名称和编号;
(三)中标候选人响应招标文件要求的资格能力条件;
(四)提出异议的渠道和方式;
(五)评标委员会成员名单;
(六)招标文件规定公示的其他内容。
公示期不得少于3日,公示时限应当从发布公示的第二天算起。
第四十八条 中标人候选人公示结束且无尚未处理的异议后,招标人应当向中标人发出二维码中标通知书(青海省工程建设监管和信用管理平台打印)。依法必须进行招标的项目,招标人应当自中标通知书发出之日起3日内在发布招标公告的媒介公告中标结果。招标人确定的中标人,因不可抗力不能履行合同、未按照招标文件要求提交履约保证金,或者被查实存在影响中标结果的违法行为等情形,不符合中标条件的,招标人可以按照评标委员会推荐的中标候选人重新确定中标人,也可以重新招标。
第四十九条 招标人和中标人应当自中标通知书发出之日起30日内,按照招标文件和中标人的投标文件订立书面合同,中标价即为合同价;招标人和中标人不得再行订立背离招标文件、投标文件和合同实质性内容的其他协议。
按照优质优价原则,招标人要求创建江河源杯奖项工程且成功创建的,监理收费可在合同价基础上上浮1%—5%;招标人要求创建鲁班奖工程且成功创建的,监理收费可在合同价基础上上浮5%—10%。实行优质优价的工程,招标人应当将相关优质优价条款在招标文件和合同中明确。
第五十条 招标文件要求中标人提交履约保证金的,中标人可以提交银行保函或保险公司保证保险,同时招标人应当向中标人提供工程款支付担保。
第六章 附则
第五十一条 对违反本办法规定的行为,将按照《青海省建筑市场信用管理办法》有关条款规定作为不良行为记录进行处理,在有关媒体进行公示,并按照《中华人民共和国招标投标法》等相关法律法规予以处罚。
第五十二条 本办法由青海省住房和城乡建设厅负责解释。
第五十三条 本办法自2023年11月15日起施行。原《青海省房屋建筑和市政基础设施工程监理招标投标管理办法》(青建工〔2019〕452号)同时废止。