上海住建委:10月1日起,实行全过程电子化招投标!合同签订三十日内,支付项目预付款!
近日,上海住房城乡建设管理发布《本市进一步明确建设工程招标投标交易范围等相关事项》。本通知自2023年10月1日起施行。
重点如下:
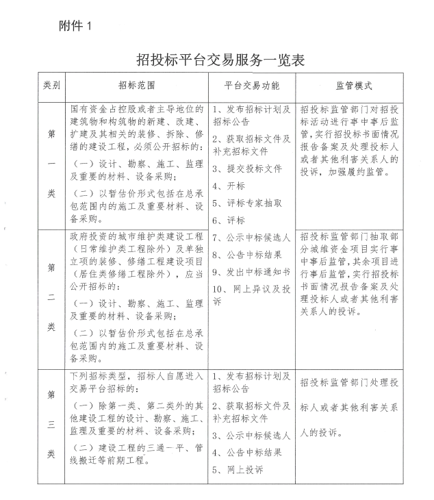
一、本市建设工程招标项目应进行全过程电子化招投标。招投标平台招标范围、交易功能、监管模式如下表。

二、应通过招投标平台进行招标的材料包括重要的结构性建筑材料和功能性材料,设备包括电气、消防、暖通、给排水、弱电等专业工程相关设备,名录如下。

三、政府投资的建设工程项目,项目实施时应当满足下列要求:
2022年,发改委等13部门发布《关于严格执行招标投标法规制度进一步规范招标投标主体行为的若干意见》,自2022年9月1日起施行。明确提出:
附原文:




免责声明:
引用内容会标注来源,仅为交流学习,传递更多信息之目的,不为商业用途,其版权归原作者或原出版社所有,不对所涉及的版权问题负法律责任。若有来源标注错误或侵犯了您的合法权益,请作者与我们联系,我们将及时更正、删除,谢谢。