微信公众号
今日头条
当前位置:
正文

住建部发布7项工程建设强制性国家规范(征求意见稿)!

发布时间:2023-10-07
来源:建筑时报

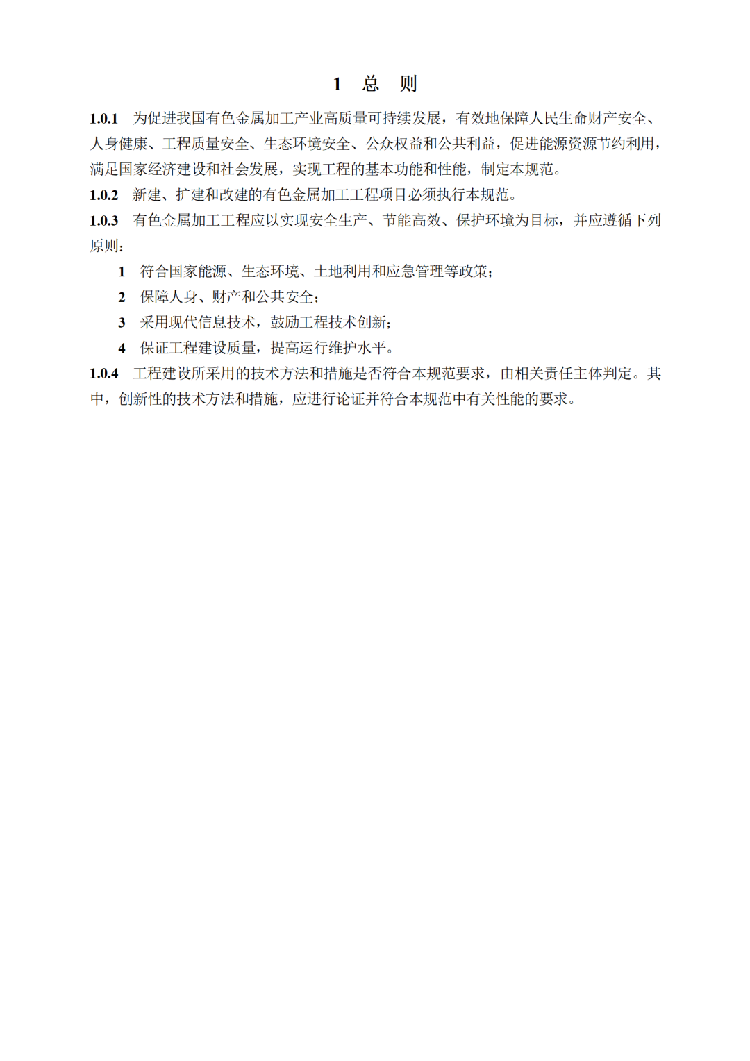
近日,住建部官网发布7项工程建设强制性国家规范(征求意见稿):

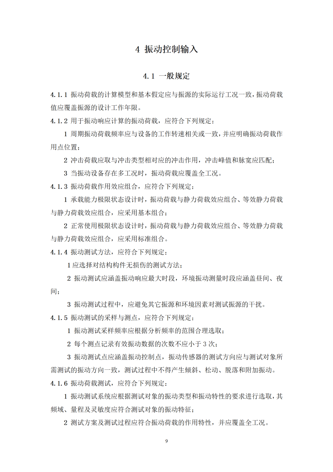
1.《工程振动控制通用规范》

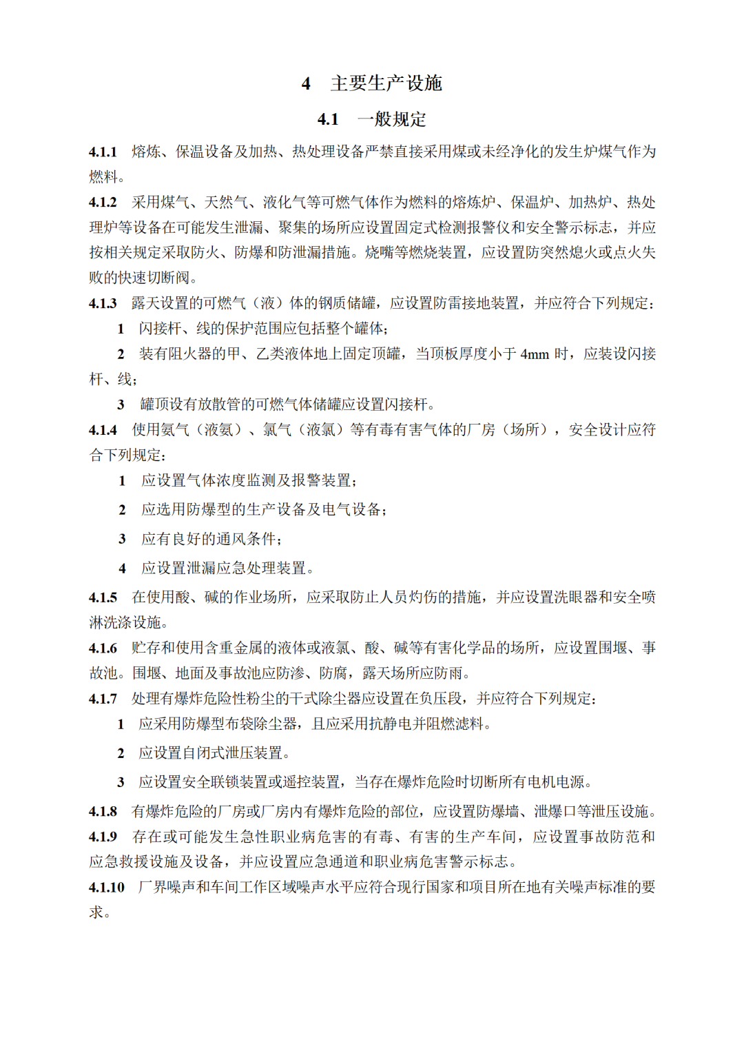
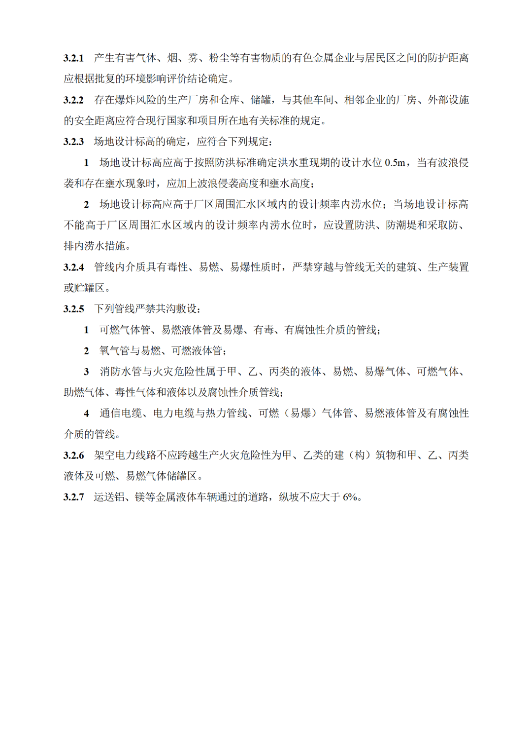
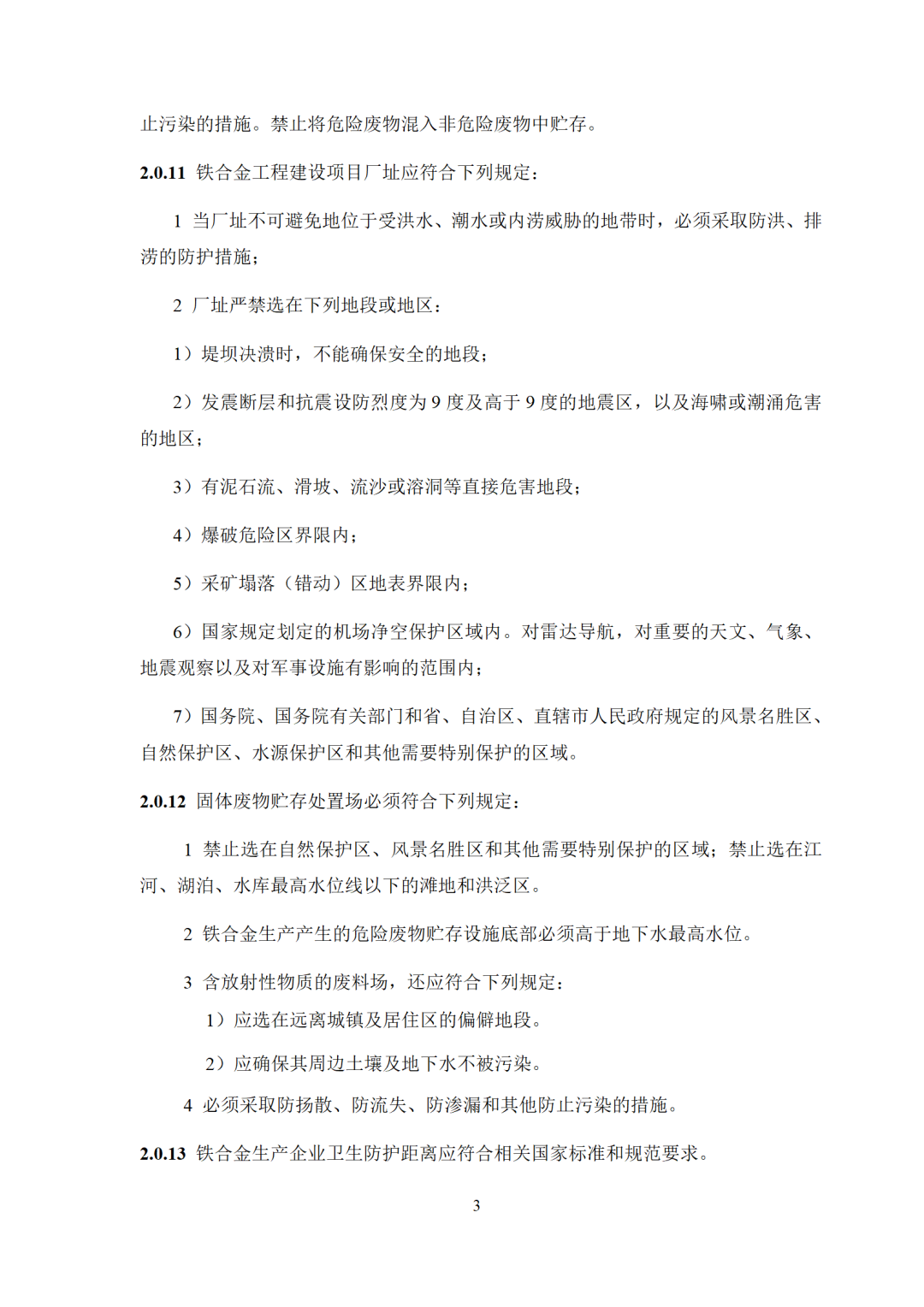
2.《铁合金工程项目规范》

3.《有色金属加工工程项目规范》

4.《有色轻金属冶金工程项目规范》

5.《重有色金属冶金工程项目规范》

6.《金属非金属矿山工程通用规范》

7.《有色金属矿山工程项目规范》

图片
图片

原文如下:

01

图片

根据《住房城乡建设部关于印发2022年工程建设规范标准编制及相关工作计划的通知》(建标函〔2022〕21号),我部组织中国机械工业集团有限公司等单位起草了工程建设强制性国家规范《工程振动控制通用规范(征求意见稿)》(见附件)。现向社会公开征求意见。有关单位和公众可通过以下途径和方式反馈意见: 

1.电子邮箱:huangweiac@126.com。

2.通信地址:北京市海淀区丹棱街3号;邮政编码:100080。

意见反馈截止时间为2023年10月31日。

附件:《工程振动控制通用规范(征求意见稿)》

图片
图片
图片
图片
图片
图片
图片
图片
图片
图片
图片
图片
图片
图片
图片
图片
图片
图片
图片
图片
图片
图片
图片
02

图片

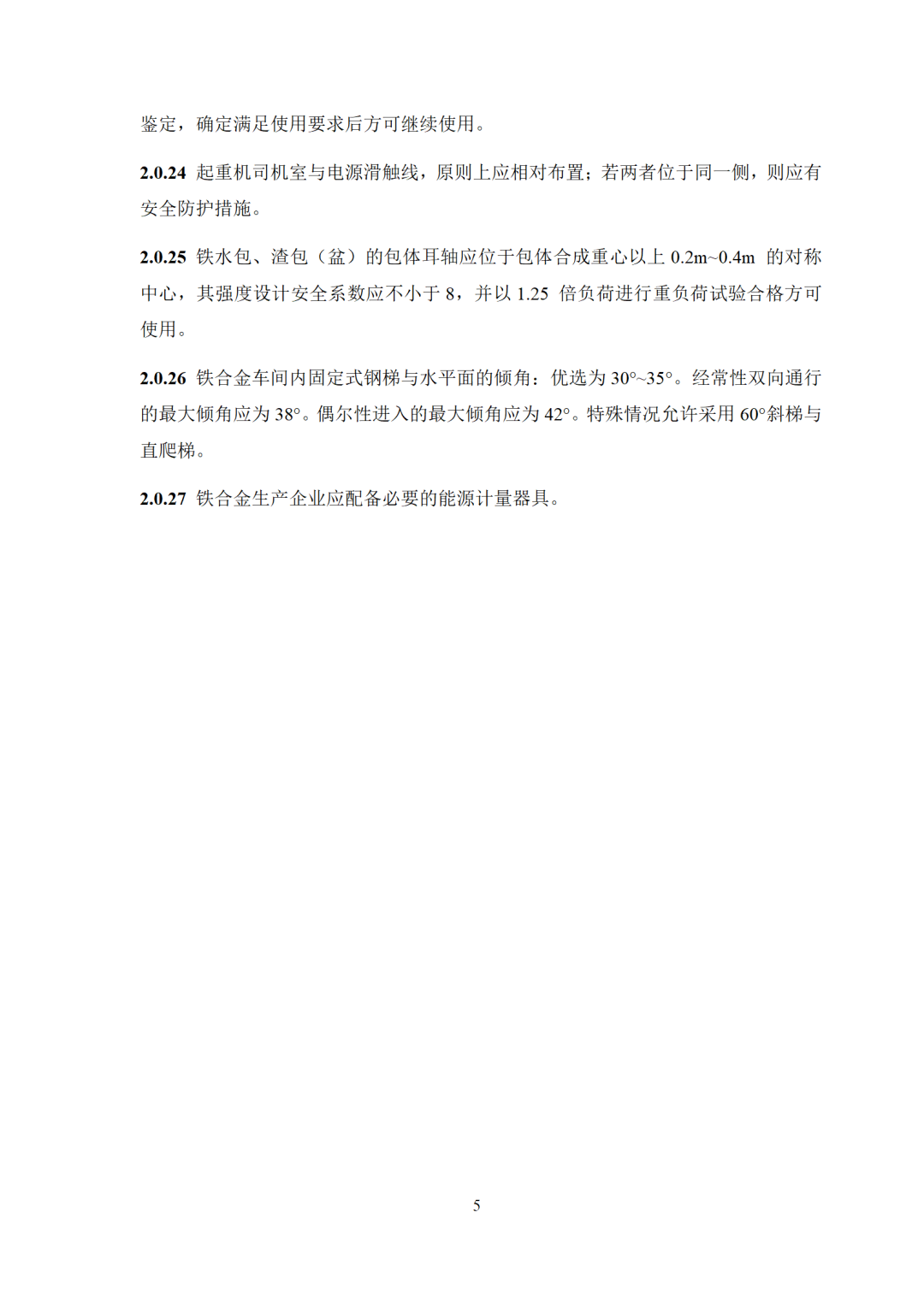
根据《住房城乡建设部关于印发2022年工程建设规范标准编制及相关工作计划的通知》(建标函〔2022〕21号),我部组织中冶京诚工程技术有限公司等单位起草了工程建设强制性国家规范《铁合金工程项目规范(征求意见稿)》(见附件)。现向社会公开征求意见。有关单位和公众可通过以下途径和方式反馈意见:

1.电子邮箱:quchunhua@ceri.com.cn。

2.通信地址:北京市经济技术开发区建安街7号;邮政编码:100176。

意见反馈截止时间为2023年10月31日。

附件:《铁合金工程项目规范(征求意见稿)》

图片
图片
图片
图片
图片
图片
图片
图片
图片
图片
图片
图片
图片
图片
图片
图片
图片
图片
图片
图片
图片
图片
图片
图片
图片
图片


03

图片

根据《住房城乡建设部关于印发2021年工程建设规范标准编制及相关工作计划的通知》(建标函〔2021〕11号),我部组织中色科技股份有限公司等单位起草了工程建设强制性国家规范《有色金属加工工程项目规范(征求意见稿)》(见附件)。现向社会公开征求意见。有关单位和公众可通过以下途径和方式反馈意见:

1.电子邮箱:linpzyj@sina.com。

2.通信地址:河南省洛阳市涧西区西苑路1号;邮政编码:471039。

意见反馈截止时间为2023年10月31日。

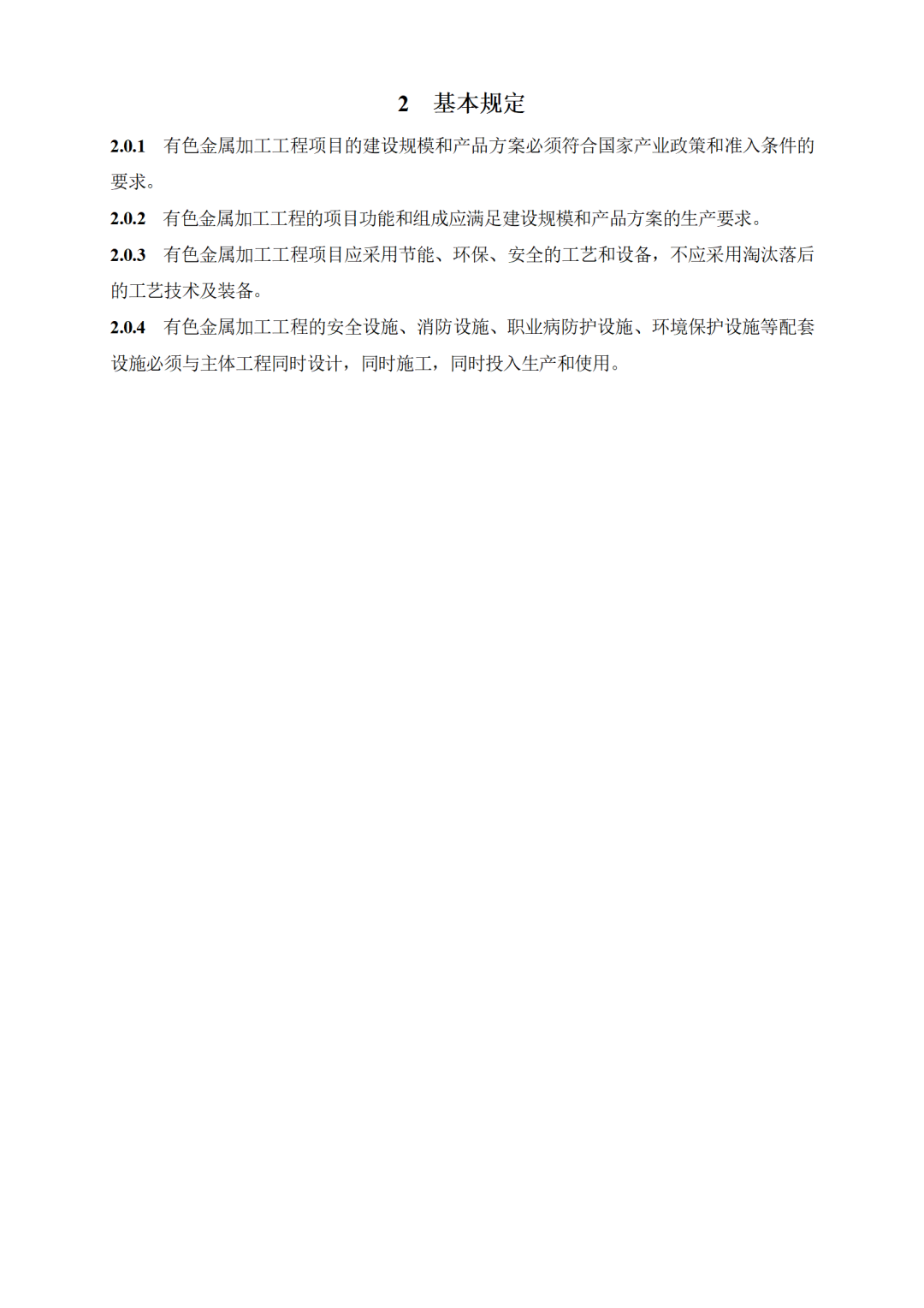
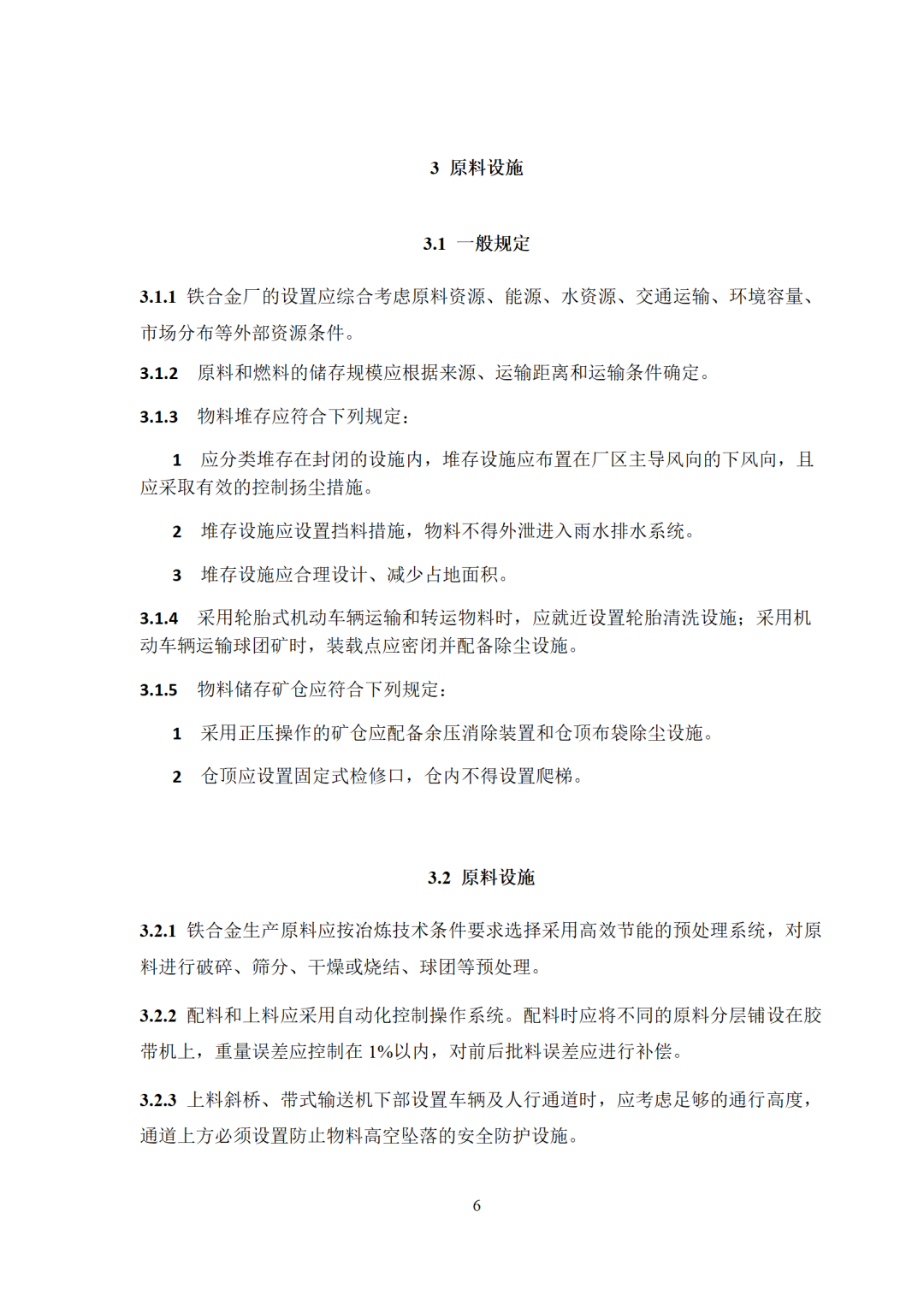
附件:《有色金属加工工程项目规范(征求意见稿)》

图片
图片
图片
图片
图片
图片
图片
图片
图片
图片
图片
图片
图片
图片


04

图片

根据《住房城乡建设部关于印发2021年工程建设规范标准编制及相关工作计划的通知》(建标函〔2021〕11号),我部组织贵阳铝镁设计研究院有限公司等单位起草了工程建设强制性国家规范《有色轻金属冶金工程项目规范(征求意见稿)》(见附件)。现向社会公开征求意见。有关单位和公众可通过以下途径和方式反馈意见:

1.电子邮箱:yanfeiya@163.com。

2.通信地址:贵州省贵阳市观山湖区金朱路2号;邮政编码:550081。

意见反馈截止时间为2023年10月31日。

附件:《有色轻金属冶金工程项目规范(征求意见稿)》

图片
图片
图片
图片
图片
图片
图片
图片
图片
图片
图片
图片
图片
图片
图片
图片
图片
图片
图片
图片
图片
图片
图片
图片
图片


05

图片

根据《住房城乡建设部关于印发2021年工程建设规范标准编制及相关工作计划的通知》(建标函〔2021〕11号),我部组织中国恩菲工程技术有限公司等单位起草了工程建设强制性国家规范《重有色金属冶金工程项目规范(征求意见稿)》(见附件)。现向社会公开征求意见。有关单位和公众可通过以下途径和方式反馈意见:

1.电子邮箱:xinpf@enfi.com.cn。

2.通信地址:北京市海淀区复兴路12号;邮政编码:100038。

意见反馈截止时间为2023年10月31日。

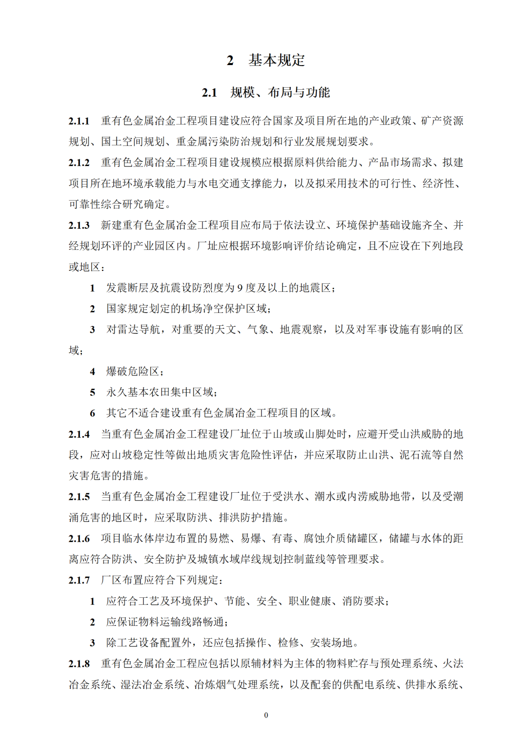
附件:《重有色金属冶金工程项目规范(征求意见稿)》

图片
图片
图片
图片
图片
图片
图片
图片
图片
图片
图片
图片
图片
图片
图片
图片
图片
图片
图片
图片
图片
图片
图片


06

图片

根据《住房城乡建设部关于印发2021年工程建设规范标准编制及相关工作计划的通知》(建标函〔2021〕11号),我部组织中国恩菲工程技术有限公司等单位起草了工程建设强制性国家规范《金属非金属矿山工程通用规范(征求意见稿)》(见附件)。现向社会公开征求意见。有关单位和公众可通过以下途径和方式反馈意见:

1.电子邮箱:xiacn@enfi.com.cn。

2.通信地址:北京市海淀区复兴路12号;邮政编码:100038。

意见反馈截止时间为2023年10月31日。

附件:《金属非金属矿山工程通用规范(征求意见稿)》

图片
图片
图片
图片
图片
图片
图片
图片
图片
图片
图片
图片
图片
图片
图片
图片
图片
图片
图片
图片
图片
图片
图片
图片
图片
图片
图片
图片
图片
图片
图片


07

图片

根据《住房城乡建设部关于印发2021年工程建设规范标准编制及相关工作计划的通知》(建标函〔2021〕11号),我部组织中国恩菲工程技术有限公司等单位起草了工程建设强制性国家规范《有色金属矿山工程项目规范(征求意见稿)》(见附件)。现向社会公开征求意见。有关单位和公众可通过以下途径和方式反馈意见:

1.电子邮箱:xiacn@enfi.com.cn。

2.通信地址:北京市海淀区复兴路12号;邮政编码:100038。

意见反馈截止时间为2023年10月31日。

附件:《有色金属矿山工程项目规范(征求意见稿)》

图片
图片
图片
图片
图片
图片
图片
图片
图片
图片
图片
图片
图片
图片
图片
图片
图片
图片
图片
图片
图片
图片
图片







免责声明:
引用内容会标注来源,仅为交流学习,传递更多信息之目的,不为商业用途,其版权归原作者或原出版社所有,不对所涉及的版权问题负法律责任。若有来源标注错误或侵犯了您的合法权益,请作者与我们联系,我们将及时更正、删除,谢谢。