搜索
微信公众号
今日头条
总投资214亿元!广东这个大项目获批!
发布时间:2025-03-13
来源:广东省发改委、建筑时报
来源:广东省发改委、建筑时报

广东省发改委日前发布《关于京港澳高速公路深圳段改扩建项目核准前公示》,项目总投资为214.33亿元,建设周期为5年。“黄金通道”扩容提质,为粤港澳大湾区互联互通再加速。

图片

image.png

作为联系广州、东莞、深圳、香港的重要通道,京港澳高速是国内最繁忙的高速公路之一,被称为粤港澳大湾区内的“黄金走廊”。

自1997年正式通车运营以来,京港澳高速公路广州至深圳段(简称“广深高速”)交通量增长迅速,目前已达到基本饱和状态,因此改扩建需求迫切。京港澳高速公路广州至深圳段改扩建项目将分为两段进行,即经批准路段改扩建项目和京港澳高速公路深圳段改扩建项目。

图片

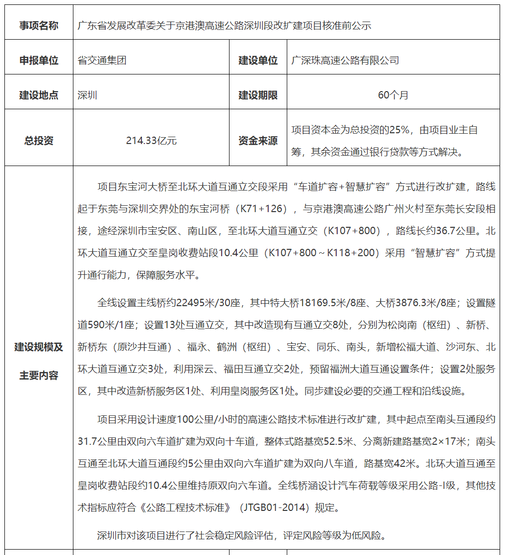
建设规模及主要内容


项目东宝河大桥至北环大道互通立交段采用“车道扩容+智慧扩容”方式进行改扩建,路线起于东莞与深圳交界处的东宝河桥(K71+126),与京港澳高速公路广州火村至东莞长安段相接,途经深圳市宝安区、南山区,至北环大道互通立交(K107+800),路线长约36.7公里。北环大道互通立交至皇岗收费站段10.4公里(K107+800~K118+200)采用“智慧扩容”方式提升通行能力,保障服务水平。

全线设置主线桥约22495米/30座,其中特大桥18169.5米/8座、大桥3876.3米/8座;设置隧道590米/1座;设置13处互通立交,其中改造现有互通立交8处,分别为松岗南(枢纽)、新桥、新桥东(原沙井互通)、福永、鹤洲(枢纽)、宝安、同乐、南头,新增松福大道、沙河东、北环大道互通立交3处,利用深云、福田互通立交2处,预留福洲大道互通设置条件;设置2处服务区,其中改造新桥服务区1处、利用皇岗服务区1处。同步建设必要的交通工程和沿线设施。

项目采用设计速度100公里/小时的高速公路技术标准进行改扩建,其中起点至南头互通段约31.7公里由双向六车道扩建为双向十车道,整体式路基宽52.5米、分离新建路基宽2×17米;南头互通至北环大道互通段约5公里由双向六车道扩建为双向八车道,路基宽42米。北环大道互通至皇岗收费站段约10.4公里维持原双向六车道。全线桥涵设计汽车荷载等级采用公路-I级,其他技术指标应符合《公路工程技术标准》(JTGB01-2014)规定。

除了此次改扩建的京港澳高速广东段南段的广深高速之外,京港澳高速的广东北段也在改扩建,即京港澳高速公路韶关市武江区至广州市白云区段,又称广韶高速公路。

广韶高速改扩建工程分南段和北段,南段已启动,计划2027年通车;北段预计2025年下半年开工。项目旨在缓解京港澳高速交通压力,增强粤北与大湾区互联互通。中部的广州段和东莞段改扩建也已动工。

未来改扩建完成后的京港澳高速广东段,将对提升广深莞三市及整个粤港澳大湾区的路网通行效率及地区出行服务都具有重大意义不仅能完善广深莞三市的交通枢纽互联互通,还将有力支撑粤港澳大湾区建设世界级交通枢纽。


免责声明:
引用内容会标注来源,仅为交流学习,传递更多信息之目的,不为商业用途,其版权归原作者或原出版社所有,不对所涉及的版权问题负法律责任。若有来源标注错误或侵犯了您的合法权益,请作者与我们联系,我们将及时更正、删除,谢谢。
阅读排行榜
擦亮“中国服务”名片 我国服务业扩能提质意义深远
2.27亿!浙江练北工业污水厂网一体化建设项目一期工程总承包项目招标
1.31亿!龙源环保预中标脱硫及脱硫废水零排放、脱硝系统EPC总承包
4
日喀则市污水处理厂三期建设项目生化池主体结构顺利封顶
5
招标人代表履行主体责任研究
6
“双碳”综合评价考核办法发布!官方答疑
7
西藏自治区财政厅关于解聘评审专家的通知
8
河南省再生资源回收站点环境管理与污染防治指南(试行)(征求意见稿)
9
新质生产力培育取得新成效
10
参观指南丨2026第8届武汉水博会展商名单及会议日程剧透来袭,4.23-25与您不见不散!
标讯
资讯
信用
在线咨询
回到顶部