搜索
微信公众号
今日头条
2025年度涉工程咨询领域重点政策盘点
发布时间:2025-12-18
来源:国信咨询


2025年,工程咨询行业迎来了政策红利的集中释放,市场需求正从传统基建转向绿色低碳、数字化转型、城市更新等新兴领域。国家从战略层面推动行业向高质量发展转型,在专项规制中明确了咨询机构的参与路径,跨领域协同政策也为细分赛道提供了有力支撑。在政策与市场双重机遇下,面临挑战的工程咨询机构迎来了差异化发展的关键窗口期,政策研究与精准落地成为突破困境的核心。

针对此问题,我们整理了一份更详细的《2025 年度涉工程咨询行业重大政策要点汇编》,包含42个核心政策文件。

图片  





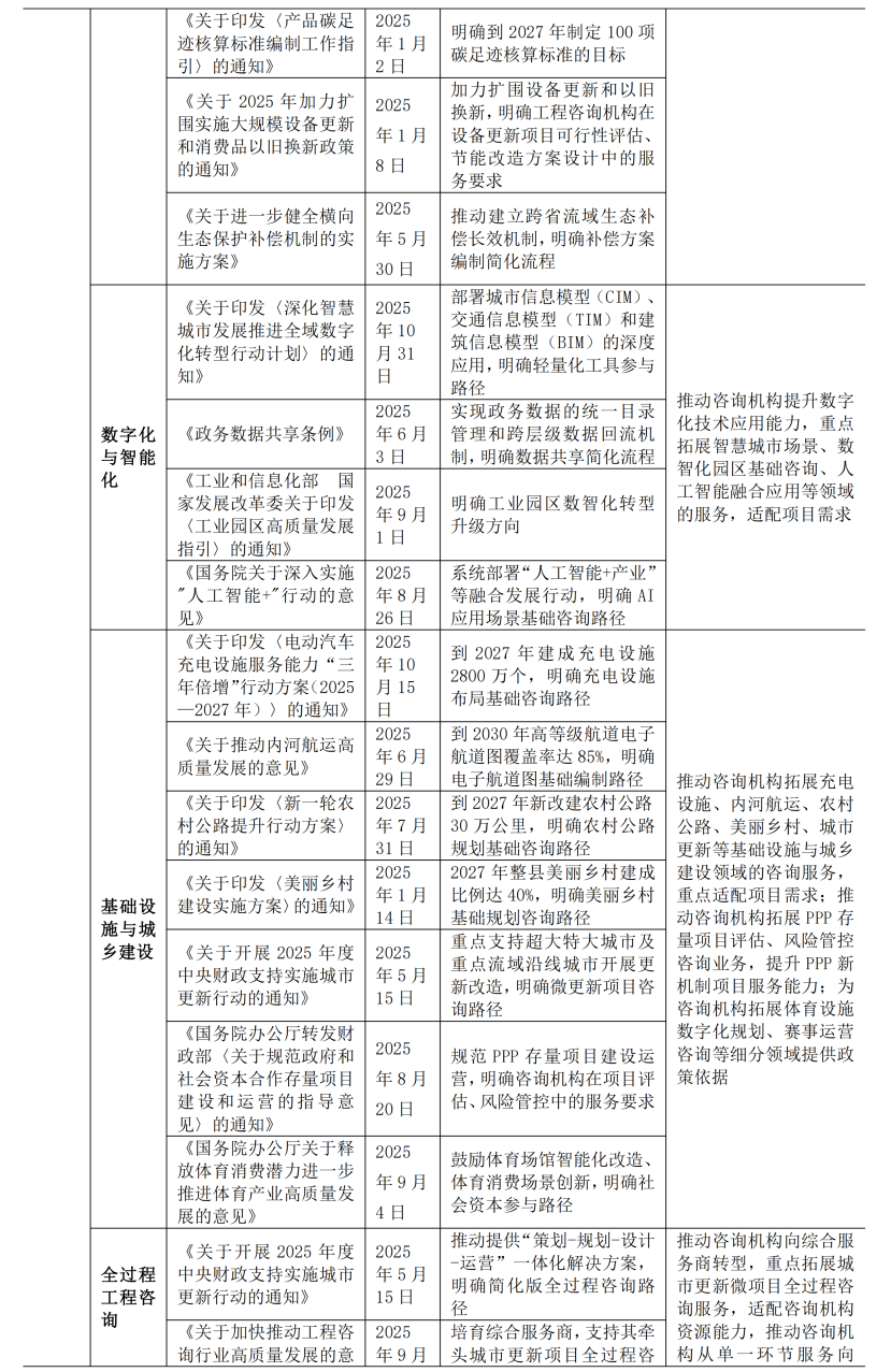
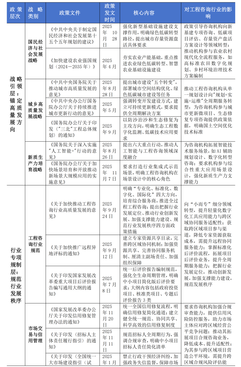
梳理2025年国家及部委发布的重点政策可见,政策以国家战略引领、行业专项规制、跨领域协同支撑为核心形成三级体系,既直面工程咨询行业现存的同质化竞争、服务碎片化、合规风险等痛点,又通过顶层设计为行业发展指明了路径。具体而言:

图片  
图片  
图片  
图片  

展望未来,2025年的三级政策架构将持续释放动能,以全过程工程咨询、数字化转型、绿色低碳拓展、合规信用强化四大路径为核心,推动工程咨询行业向智能化、一体化、低碳化方向深度演进。

对于工程咨询行业,特别是中小型咨询机构而言,这一政策框架将开辟更广阔的差异化发展空间。例如,借助轻量级数字化工具(如低成本智算软件、AI辅助设计平台),深耕细分领域的全流程服务;聚焦小型场景的绿色低碳解决方案(如村级光伏碳足迹核算、小微储能项目评估);并通过完善合规信用基础管理体系,精准对接中小项目市场的精细化需求。随着政策红利的持续释放,中小型工程咨询机构有望通过“技术赋能+服务延伸+业务聚焦”的协同策略,在“小而专”的赛道上形成独特的竞争力。最终,在政策引领下,实现与行业升级同频的可持续发展,成为工程咨询生态中不可或缺的专业化力量。


(市场支持中心 整理)



来源:国信咨询

免责声明:
引用内容会标注来源,仅为交流学习,传递更多信息之目的,不为商业用途,其版权归原作者或原出版社所有,不对所涉及的版权问题负法律责任。若有来源标注错误或侵犯了您的合法权益,请作者与我们联系,我们将及时更正、删除,谢谢。
研讨会议
标讯
资讯
信用
在线咨询
回到顶部