2024年国务院国资委机关政府集中采购49.44万元
发布时间:2025-02-07
来源:国务院国资委

国务院国资委执行国务院办公厅印发的中央预算单位政府集中采购目录及标准(2020年版),无部门集中采购目录。2024年度国务院国资委坚持过紧日子要求,充分利旧,机关政府集中采购支出49.44万元,同比减少86.94万元,全部为货物类采购支出。
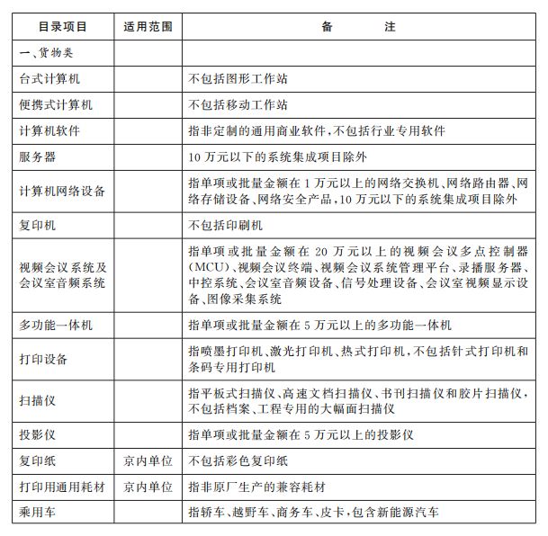
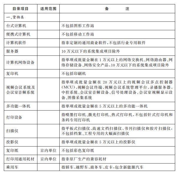
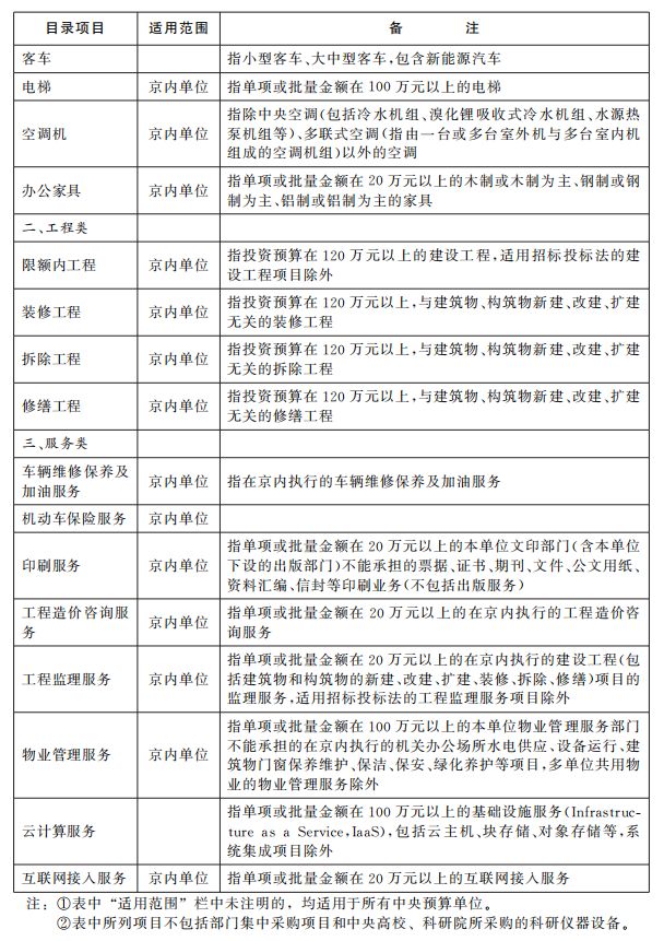
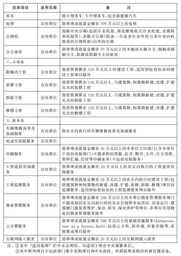
中央预算单位政府集中采购目录及标准(2020年版)如下:
国务院办公厅关于印发中央预算单位政府集中采购目录及标准(2020年版)的通知
国务院各部委、各直属机构:
《中央预算单位政府集中采购目录及标准(2020年版)》已经国务院同意,现印发给你们,请遵照执行。
《中央预算单位政府集中采购目录及标准(2020年版)》自2020年1月1日起实施,2016年12月21日印发的《中央预算单位2017—2018年政府集中采购目录及标准》同时废止。
国务院办公厅
2019年12月26日
(此件公开发布)
中央预算单位政府集中采购目录及标准(2020年版)
以下项目必须按规定委托集中采购机构代理采购:


部门集中采购项目是指部门或系统有特殊要求,需要由部门或系统统一配置的货物、工程和服务类专用项目。各中央预算单位可按实际工作需要确定,报财政部备案后组织实施采购。
除集中采购机构采购项目和部门集中采购项目外,各部门自行采购单项或批量金额达到100万元以上的货物和服务的项目、120万元以上的工程项目应按《中华人民共和国政府采购法》和《中华人民共和国招标投标法》有关规定执行。
政府采购货物或服务项目,单项采购金额达到200万元以上的,必须采用公开招标方式。政府采购工程以及与工程建设有关的货物、服务公开招标数额标准按照国务院有关规定执行。
免责声明:
引用内容会标注来源,仅为交流学习,传递更多信息之目的,不为商业用途,其版权归原作者或原出版社所有,不对所涉及的版权问题负法律责任。若有来源标注错误或侵犯了您的合法权益,请作者与我们联系,我们将及时更正、删除,谢谢。