搜索
微信公众号
今日头条
吉林:印发2025年新方案推行招标采购规则机制改革
发布时间:2025-04-11
来源:中国招标

近日,吉林省人民政府办公厅印发《吉林省持续优化营商环境2025年重点行动方案》(以下简称《行动方案》),围绕准入准营、执法检查、招标采购等重点领域和关键环节,充分借鉴先进省份成功经验,谋划推出一批“标志性、创新性、突破性、牵引性”改革举措。

图片

《行动方案》指出,要开展政府采购和招标投标领域违法违规行为整治。对采购人设置差别歧视条款、代理机构乱收费、供应商提供虚假材料、供应商围标串标等行为开展专项整治并组织“回头看”,切实提高招标投标管理水平。严查招标人“明招暗定”、监管人员设租寻租、项目管理人员监守自盗等工程招标领域违法违规问题,持续推进智慧化协同监管,推动招标投标市场规范健康发展。

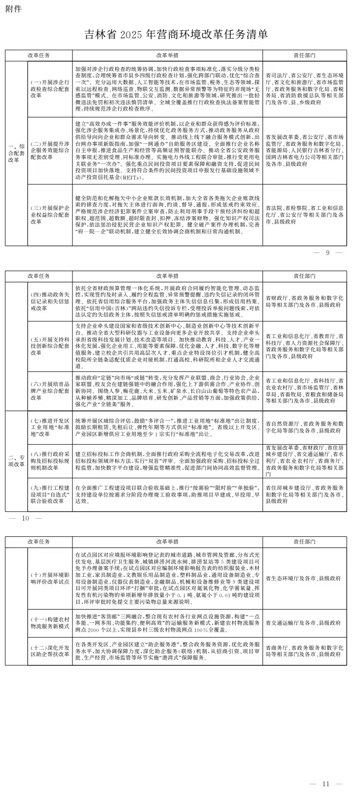
在《吉林省2025年营商环境改革任务清单》(以下简称《清单》)的“专项改革”任务中,明确要推行政府采购及招标投标规则机制改革。建立招标投标工作会商机制,全面推行政府采购全流程电子化交易改革,改进招标投标领域评标方法,实行“双盲”评审。全面加强政府采购、招标投标全过程监管,加快数字平台建设,增强监管精准性,促进部门间协同高效监督管理。推行工程建设项目“自选式”联合验收改革,在全面推广工程建设项目联合验收基础上,推行“按需验”“限时验”“单独验”支持建设单位按需求分阶段办理竣工验收事项,助推项目早建成、早投用、早达效等。

以下为《清单》原文:

图片



向下滑动查看清单



据悉,吉林省已连续两年围绕优化营商环境制定印发专项方案。为全面深入系统解读《行动方案》,吉林省人民政府举行了政策解读新闻发布会,以下为新闻发布会实录招标采购相关内容摘编:

吉林省政数局副局长钟时指出,今年,在推动政务诚信建设方面,将重点做好以下几项工作:

一是健全政务信用记录。今年,将继续加大对政府部门信用信息的归集力度,将经认定的失信投诉信息、拖欠账款信息、被列入失信被执行人信息等,全量归集并计入相关主体名下,形成政务信用记录。

二是畅通失信投诉渠道。此前,依托“信用中国(吉林)”网站,已建立了投诉专栏,面向社会受理归集涉及政府部门、事业单位的违约失信投诉。今年,对所有投诉件,会通过营商环境管理平台派至涉事单位的上级部门核实,一经查实将采取措施督促整改、整改不到位的会记入失信记录。

三是建立失信惩戒机制。今年,将会同有关职能部门,运用包括但不限于限制政府资金支持、限制申请扶持政策、取消评优评先、限制参加政府采购等措施,实施失信惩戒。

四是加强府院联动。今年,会指导各级政府部门继续加强与各级法院的协作沟通,形成合力,共同推动涉政府部门、事业单位拖欠自然人案款的清偿化解工作。

此外,还将根据国家后续的部署要求,全面加强社会信用体系建设,强化信用信息归集、创新信用应用场景、提升信用服务金融信贷能力、便捷失信修复“一件事”办理等。

吉林省财政厅副厅长杨春杰指出,近年来,省委、省政府高度重视政府采购工作,省领导多次对政府采购领域激发市场活力、维护公平竞争等工作作出指示批示。

今年的专项整治工作,主要从以下三方面入手:

一是负面清单动态管理。对2025年新增规章制度进行梳理,及时修订《吉林省政府采购常见违法违规行为清单》,明确采购人、代理机构、评审专家、供应商禁止行为。公开负面清单典型案例,为各类主体开展采购活动提供警示,为各级财政部门开展监管工作提供参考。通过负面清单动态管理,划清行为红线,由“被动响应式监管”转化为“主动预防式治理”,降低违法违规问题发生。

二是数字赋能强化监管。建设政府采购预警监管系统,运用云计算、大数据等技术手段,对文件编制、信息发布、评审过程的合规性、完整性、及时性等,进行全流程实时监控,构建交易和监管于一体的电子化平台。通过强化技术管控堵塞漏洞,以技术刚性约束压缩寻租空间,实现监管全覆盖。

三是部门联动协同查办。建立全省贯通、部门协同、系统联动的工作机制,会同市场监管部门对供应商提供虚假认证证书、检测报告等开展核查;会同公安部门协同办案,严查政府采购招标中发现的串通投标、供应商以缠诉滥诉手段进行敲诈勒索等行为;并将采购人违纪案件线索移交纪检监察部门。通过行业监管、部门协同、社会监督等多种方式,严厉查处政府采购活动违法违规行为,做到以整治促提升。


免责声明:
引用内容会标注来源,仅为交流学习,传递更多信息之目的,不为商业用途,其版权归原作者或原出版社所有,不对所涉及的版权问题负法律责任。若有来源标注错误或侵犯了您的合法权益,请作者与我们联系,我们将及时更正、删除,谢谢。
阅读排行榜
甘肃文县城区生活垃圾转运至武都焚烧发电项目正式运营
2026山西国际水利、水务科技博览会(山西水博会)邀请函
知情告知书公告(杨占军)
4
协同发力提效能 精准服务启新程——国信集团顺利承接余江跨境电商产业园代运营项目招标代理工作
5
国信扬电三期扩建项目脱硫废水零排放处理系统EPC总承包工程招标
6
吉林:全省推行!远程异地评标全覆盖 跨省联动同步启动
7
投产!中国首批大型节能减排余热利用示范工程
8
3.83亿!安徽固镇工业污水资源利用化EPC+O项目招标
9
国家电网2026框架协议采购完成 58家供应商入围
10
临沂圆满完成跨省隔夜远程异地评标保障任务
标讯
资讯
信用
在线咨询
回到顶部