搜索
微信公众号
今日头条
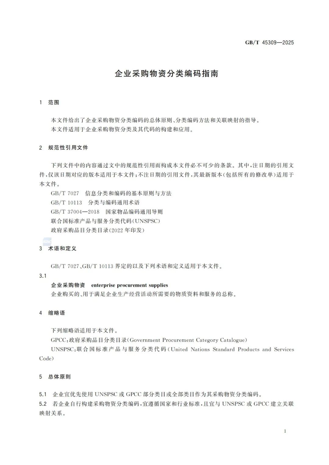
国家标准《企业采购物资分类编码指南》(GB/T 45309-2025)正式发布
发布时间:2025-07-28
来源:中物联公共采购分会

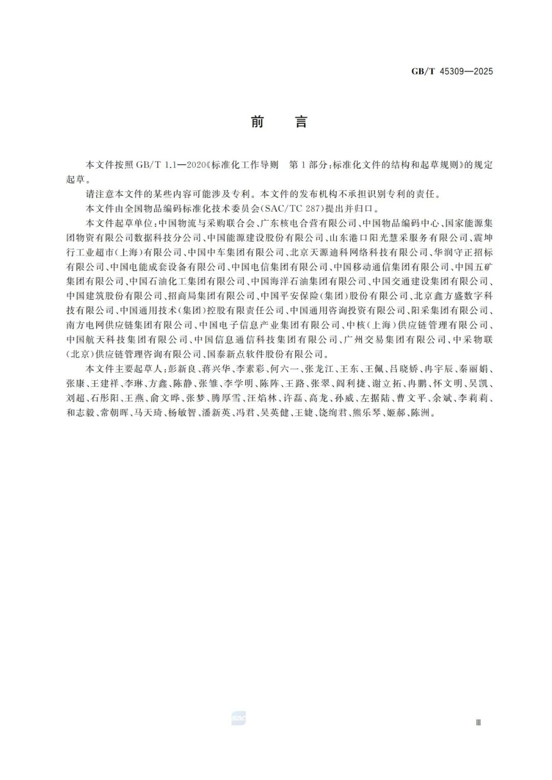
7月10日,在由中国物流与采购联合会主办,中物联公共采购分会和中物联采购委等承办的“国有企业数智化采购与供应链论坛”上,举行了国家标准《企业采购物资分类编码指南(标准编号GB/T45309-2025)发布仪式。《企业采购物资分类编码指》由中国物流与采购联合会组织,中国物流编码中心专家主笔撰写,广东核电合营有限公司牵头编制,国家能源集团物有限公司数据科技分公司中国能源建设股份有限公司、山东港口阳光慧采服务有限公司、震坤行工业超市(上海)有限公司、中国中车集团有限公司、北京天源迪科网络科技有限公司、华润守正招标有限公司、中国电能成套设备有限公司、中国电信集团有限公司、中国移动通信集团有限公司、中国五矿集团有限公司中国石油化工集团有限公司中国海洋石油集团有限公司、中国交通建设集团有限公司、中国建筑股份有限公司、招商局集团有限公司、中国平安保险(集团)股份有限公司、北京鑫方盛数字科技有限公司、中国通用技术(集团)控股有限责任公司中国通用咨询投资有限公司、阳采集团有限公司、南方电网供应链集团有限公司、中国电子信息产业集团有限公司中核(上海)供应链管理有限公司、中国航天科技集团有限公司、中国信息通信科技集团有限公司、广州交易集团有限公司、中采物联(北京)供应链管理咨询有限公司、国泰新点软件股份有限公司29家单位参与编写研讨。

《企业采购物资分类编码指南》(GB/T 45309-2025)将于2025年9月1日正式实施,并率先在中央企业和大型民营企业开展试点。此次标准的试点与应用,对于我国企业统一采购物资分类与编码标准、促进采购系统互联互通、加速企业采购数字化转型、加强内控与合规管理以及有效防范采购风险等方面,具有极为重要的意义,也为全国统一大市场的建设提供了有力支持。

与此同时,团体标准《采购物资分类与编码 非生产性物资 第1部分:办公物资》和《采购物资分类与编码 非生产性物资 第2部分:维护、维修和运行物资》也已正式落地实施。这些标准的推行,将进一步加速构建采购物资分类与编码的基础规则体系,为全国统一大市场的建设筑牢根基。

现将全文电子版进行分享,供大家交流学习!

标准原文
图片
图片
图片
图片
图片
图片
图片
图片
图片
图片
图片
图片
图片
图片
图片
图片
图片
图片
图片
图片
图片
图片
图片
图片
图片
图片
图片
图片
图片
图片
图片
图片
图片
图片
图片
图片
图片
图片
图片

左右滑动查看更多


免责声明:
引用内容会标注来源,仅为交流学习,传递更多信息之目的,不为商业用途,其版权归原作者或原出版社所有,不对所涉及的版权问题负法律责任。若有来源标注错误或侵犯了您的合法权益,请作者与我们联系,我们将及时更正、删除,谢谢。
阅读排行榜
节能装备更新改造迎来窗口期
知情告知书公告(朱飞)
知情告知书公告(马林)
4
关于2026年招标采购人员专业能力初级、中级测试评价时间及有关事项的通知
5
关于2025年被装预先采购第30包水壶包 采购项目投诉处理决定的公告(项目编号:2024-JQ05-W1972(30)-1)
6
知情告知书公告(张欣)
7
眉山市数字见证筑牢公共资源交易“数据防线”
8
关于防水材料采购项目投诉处理决定的公告(项目编号:2025-JQ05-W1092<1>)
9
知情告知书公告(潘永红)
10
政府采购从业人员注意!这一省2026年从业资格线上考试来啦!
标讯
资讯
信用
在线咨询
回到顶部