搜索
微信公众号
今日头条
事关建设项目总投资费用!住建部发布征求意见稿!
发布时间:2026-02-14
来源:建筑时报

近日,住房城乡建设部标准定额司发布关于《建设项目总投资费用组成(征求意见稿)》公开征求意见的通知,意见反馈截止时间为3月9日。费用组成适用于使用政府投资和使用国有资金投资的建设项目,其他建设项目参照执行。

图片

建设项目总投资是指为完成项目建设并达到使用要求或生产条件,在建设期内预计或实际发生的总费用。包括工程造价、建设期融资费和流动资金

工程造价是指项目在建设期内预计或实际发生的工程建设费用。包括工程费、工程建设其他费和预备费。

建设期融资费是指在建设期内发生或应计的利息和为筹集项目债务资金发生的费用。包括各类债务利息、贷款评估费、国外借款手续费及承诺费、汇兑损益、债券发行费用等。

流动资金指使建设项目达到预定可使用状态前,用于购买原材料、燃料,支付工资及其他经营费用等所需的周转资金。在可行性研究阶段可计为全部流动资金,在初步设计及以后阶段可计为铺底流动资金。

建设项目总投资费用组成(征求意见稿)

图片
图片
图片
图片
图片
来源:建筑时报


免责声明:
引用内容会标注来源,仅为交流学习,传递更多信息之目的,不为商业用途,其版权归原作者或原出版社所有,不对所涉及的版权问题负法律责任。若有来源标注错误或侵犯了您的合法权益,请作者与我们联系,我们将及时更正、删除,谢谢。
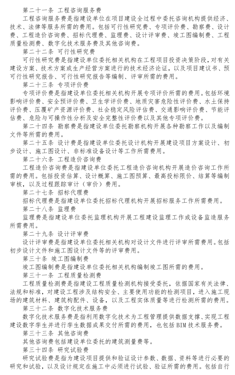
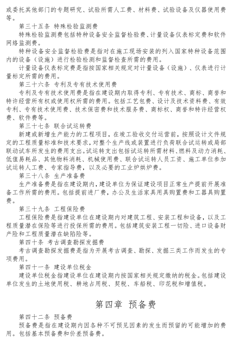
阅读排行榜
2.6亿!山东青岛即墨区东部水厂建设工程设计施工总承包招标
上海市崇明区湿垃圾资源化处置利用中心正式投运
17.66亿EOD项目预中标
4
节能环境:2025年净利润8.71亿元 同比增长43.89%
5
福建省邵武市生活垃圾焚烧发电厂正式投产
6
云南澄江市生活垃圾焚烧发电项目通过澄江市级总体验收
7
中原环保:2025年净利润10.75亿元 同比增长4.16%
8
国务院办公厅印发《关于建立企业信用状况综合评价体系的实施方案》
9
3522万!云南省石林县第二污水处理厂建设项目EPC+O招标
10
举报比投诉还多,咋办?
标讯
资讯
信用
在线咨询
回到顶部