总投资3.2万亿!2026年深圳市重点项目清单来了
发布时间:2026-03-04
来源:深圳市发改委
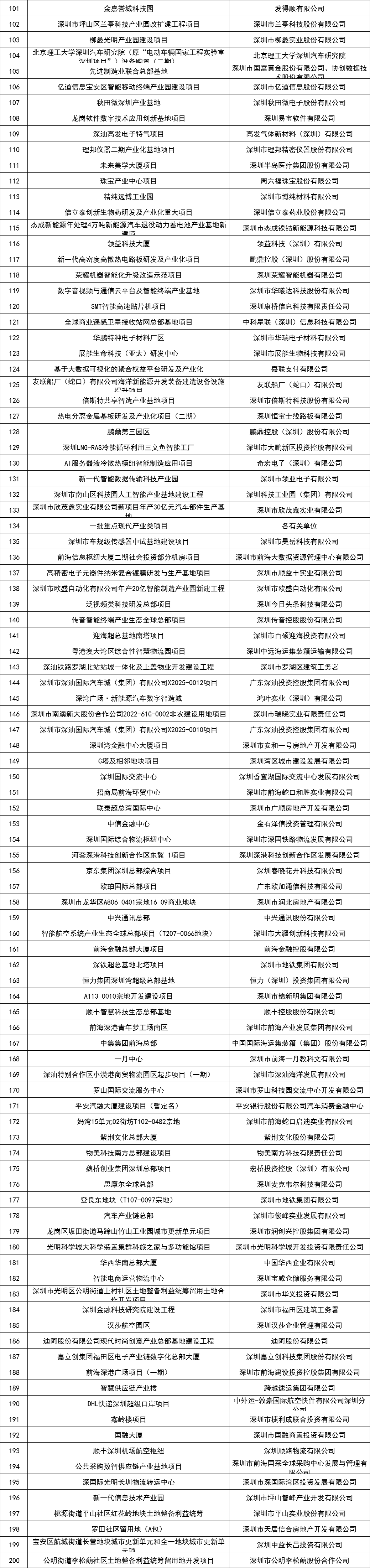
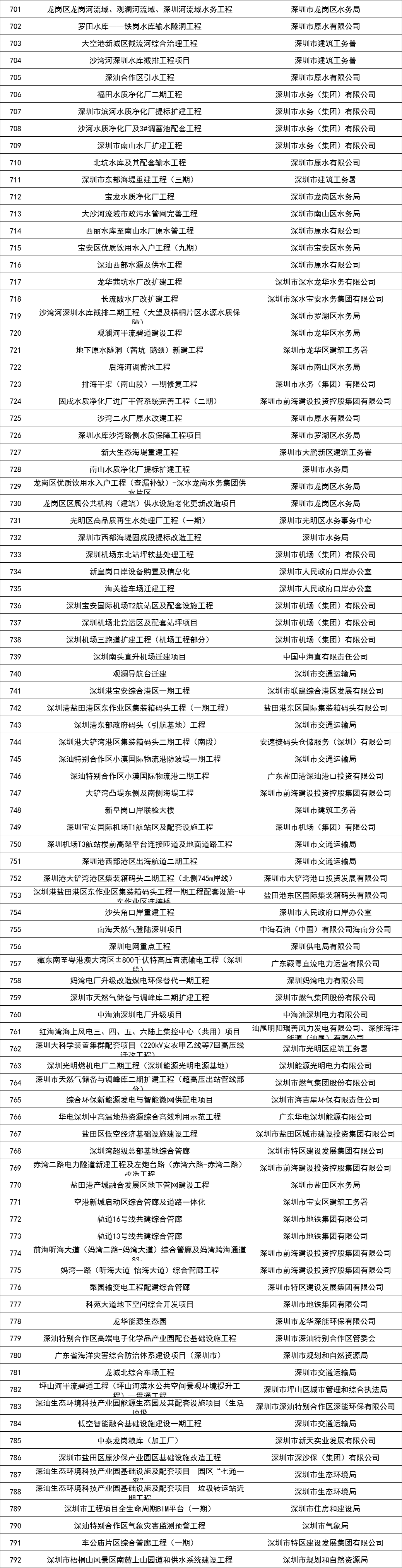
2026年深圳市重大项目832个,总投资3.2万亿元,年度计划投资3091亿元,较上年增长约15%,涵盖现代产业、基础设施、民生改善三大核心领域,将为深圳GDP增长拉动1.2个百分点,新增就业岗位12万个,推动清洁能源占比提升至45%。
免责声明:
引用内容会标注来源,仅为交流学习,传递更多信息之目的,不为商业用途,其版权归原作者或原出版社所有,不对所涉及的版权问题负法律责任。若有来源标注错误或侵犯了您的合法权益,请作者与我们联系,我们将及时更正、删除,谢谢。