搜索
微信公众号
今日头条
四川:新版公共资源交易目录发布,2020年版同时废止
发布时间:2026-01-05
来源:四川省人民政府
图片

各市(州)人民政府,省政府各部门、各直属机构,有关单位:

《四川省公共资源交易目录(修订)》(以下简称《目录》)已经省政府同意,现印发给你们,请认真贯彻执行。

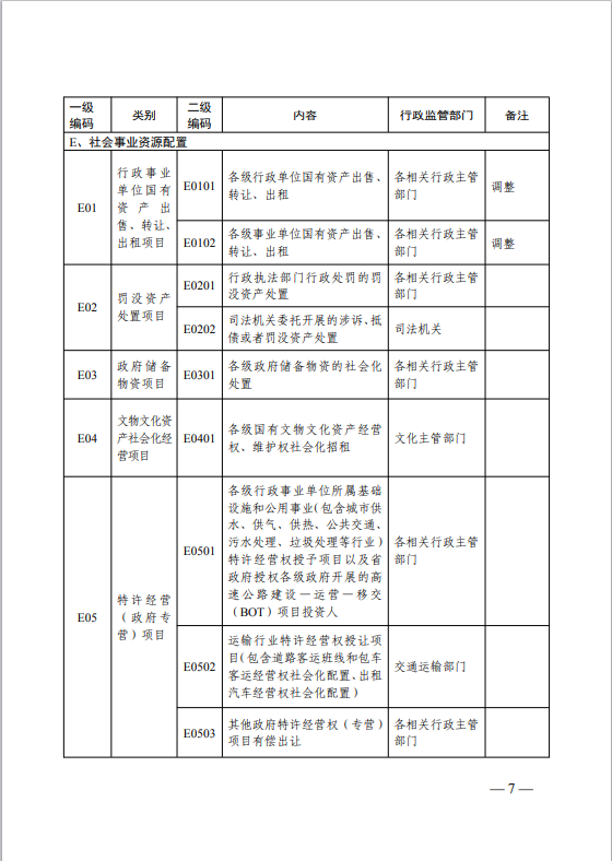
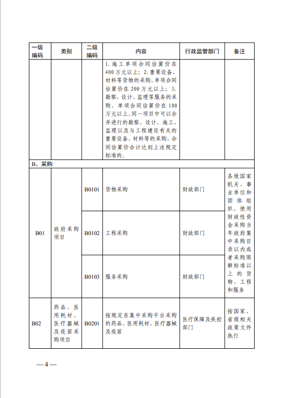
一、凡列入《目录》的公共资源交易项目,全部纳入统一的公共资源交易平台体系,对涉及国家安全、国家秘密、抢险救灾、公共安全等特殊项目,按有关规定执行。

二、各地各部门(单位)要按照“只增不减”的原则,动态调整本地区本部门(单位)公共资源交易目录。允许和鼓励未列入《目录》的公共资源交易项目和非公共资源交易项目进入公共资源交易平台交易。

三、各级行政监督管理部门要依法依规履行监管职责,推动《目录》内的公共资源交易项目进场交易。

四、公共资源交易要坚持电子化发展方向,深化信息互联共享,着力优化平台服务,不断提高公共资源市场化配置水平。

五、本《目录》自印发之日起施行,并将根据实际情况适时更新修订。《四川省人民政府办公厅关于印发〈四川省公共资源交易目录〉的通知》(川办发〔2020〕40号)同时废止。


四川省人民政府办公厅

2025年12月26日



图片
图片
图片
图片
图片
图片
图片



免责声明:
引用内容会标注来源,仅为交流学习,传递更多信息之目的,不为商业用途,其版权归原作者或原出版社所有,不对所涉及的版权问题负法律责任。若有来源标注错误或侵犯了您的合法权益,请作者与我们联系,我们将及时更正、删除,谢谢。
标讯
资讯
信用
在线咨询
回到顶部